Console Logs
A marketplace built for creators who'd rather build great things than figure out how to sell them.
Role
Product Designer


The Challenge
I started noticing a common pattern among creators—they were great at building things, but struggled when it came to selling them. Setting up websites, managing payments, and handling everything in between felt overwhelming, often pulling them away from the work they actually enjoyed. At the same time, many of these products weren't reaching the right audience, leaving real potential untapped. On the other side, buyers were jumping between multiple platforms just to find reliable, high-quality assets, making the whole process feel scattered and time-consuming.

The Solution
Our goal was to design an intuitive, streamlined platform that simplifies how creators sell and how buyers discover digital products.
Simplify Selling for Creators
Remove the need to manage websites, payments, and operationsCreators can list and sell their digital products effortlessly—no storefront setup, no transaction management, just seamless commerce.
Enable focus on Creating
Let Creators spend more time building, not handling logisticsBuyers and sellers can switch between browsing and managing their store with a single, intuitive interface toggle.
Make Discovery Easier
Bring high-quality digital assets into one trusted place.A curated marketplace that surfaces the right products to the right audience, reducing the time spent searching across platforms.
Seamless end-to-end experience
From browsing to purchase, everything feels smooth and reliableBuyers can preview and interact with digital assets directly in the browser before purchasing.
Strategic Process
Here's how I approached it - I followed a structured design process focused on understanding user needs, defining key opportunities, and iterating towards a seamless end-to-end experience.

User Research
To understand the problem from both sides, I spoke with a few creators and buyers who actively build and use digital products. Instead of just focusing on tasks, I wanted to hear their experiences in their own words.
Vikas(Developer)
I love building products, but setting up payments and managing everything else is a headache. It feels like I need a separate system just to sell.
Sravani(Founder)
I usually jump between 3–4 platforms before I find something that actually fits what I need.
Swethan(CEO)
I don't want to waste time searching. I just want something reliable that works.
Sandeep(Developer)
I've put out good products, but getting people to actually find them is the hardest part.
Information Architecture
I mapped out the core features of the platform in a way that supports both creators and buyers. The goal was to make key actions like discovering products, purchasing products, and managing payments quick and intuitive.

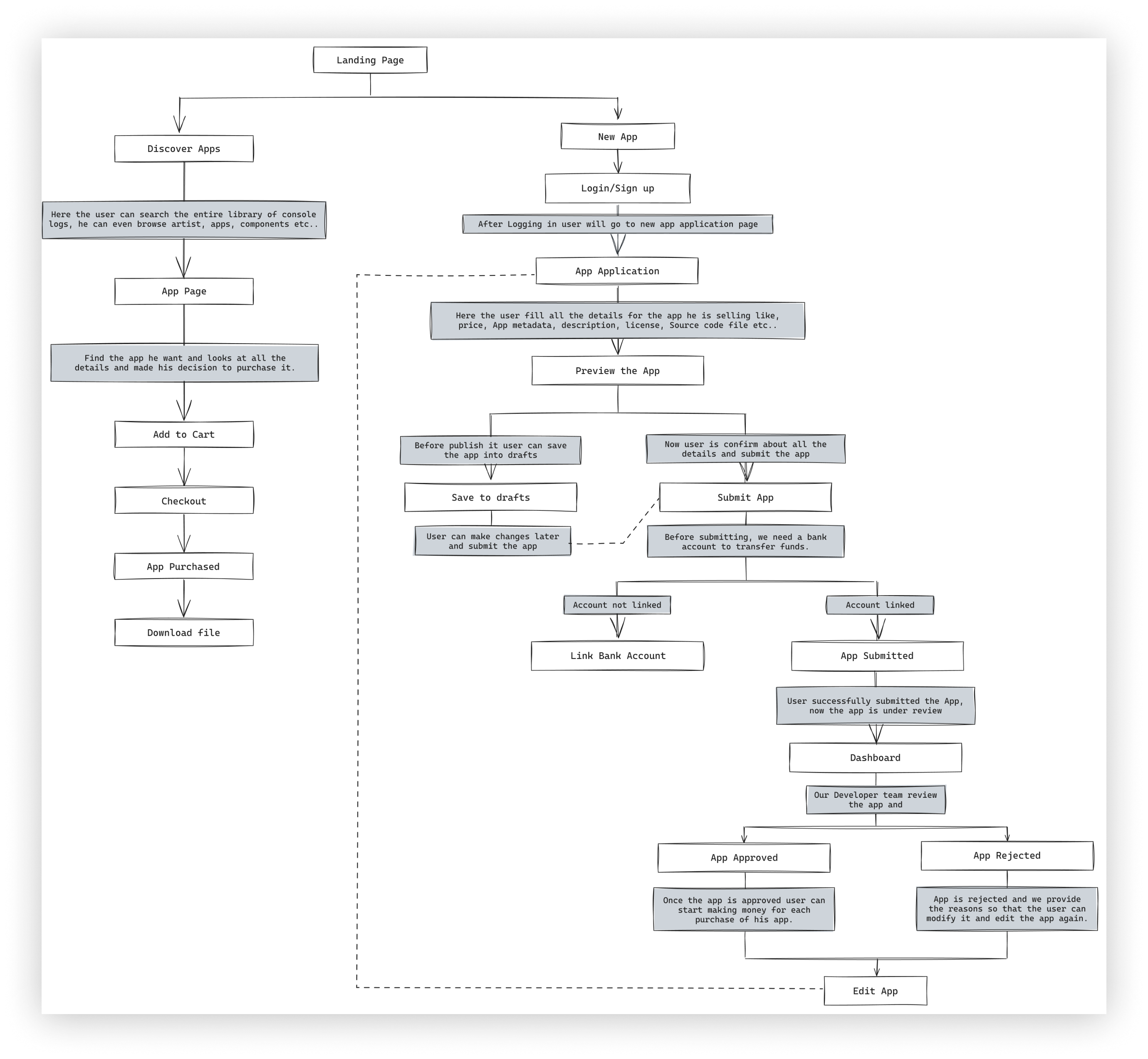
User Flow
I mapped out the end-to-end journey for both creators and buyers to ensure a seamless experience from sign-up to purchase.


Design
After identifying key challenges from user research, I started translating them into practical solutions while aligning with product and technical constraints.
The Impact
35%
Project Confidence
Increase in project confidence scores across user testing sessions.
40%
Reduced Buyer effort
Reduction in effort required for buyers to find and evaluate products.
Improved
Improved Decision Making
Stakeholders reported faster, more informed decisions through streamlined workflows.